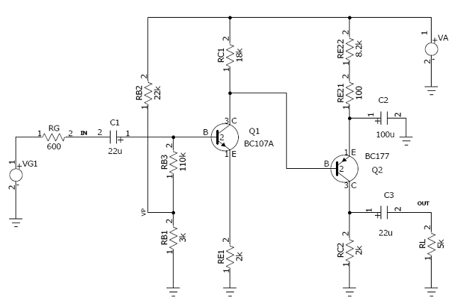
B1

I. Desenati circuitul alaturat folosind PADS Logic
II. Proiectati cablajul imprimat cu PADS
LAYOUT in urmatoarele conditii:
- - Amprentele
de cablaj pentru componente vor fi urmatoarele:
TO-92
pentru Tranzistoare,
R1/8W
pentru Rezistoare
CX02-C pentru Condensatoare
SIP-2P
pentru conectorii asociati celor doua surse.
- Conturul
placii va fi de 2000 x 2000 mils cu patru gauri de fixare cu diametru
100 mils plasate in cele 4 colturi la 100 mils distanta de
fiecare margine
- Se
seteaza regulile (tehnologie) astfel: dimensiunile traseelor (TRACE
width) - 20 mils, Body to Body - 30 mils, Drill to Drill - 30 mils, Clearance
- 20 mils, Same net - 20 mils.
- Traseele
se vor realiza pe BOTTOM. Daca acest lucru nu este posibil in totalitate
se permite trasarea unui numar minim de trasee pe TOP.
- La
amplasarea pieselor se va urmari folosirea optima a
suprafetei placii si reducerea acesteia daca este posibil.
- Se va
verifica respectarea regulilor tehnologice (optional activati
DRC on line si obligatoriu rulati secventele de verificare (VERIFY
DESIGN) pentru amplasare (CLEARANCE) si interconectare (CONECTIVITY).
- Generati fisierele de iesire
(Gerber) pentru: realizarea traseelor, inscriptionare, masca de
lipire, asamblare, gaurire
B2
I. Desenati circuitul alaturat
folosind PADS Logic
II. Proiectati cablajul imprimat cu PADS
LAYOUT in urmatoarele conditii:
- -
Amprentele de cablaj pentru componente vor fi urmatoarele:
TO-92
pentru Tranzistoare,
R1/8W
pentru Rezistoare
CX02-C
pentru Condensatoare
SIP-2P
pentru conectorii asociati celor doua surse
- Conturul
placii va fi de 2000 x 2000 mils cu patru gauri de fixare cu diametru
100 mils plasate in cele 4 colturi la 100 mils distanta de
fiecare margine
- Se
seteaza regulile (tehnologie) astfel: dimensiunile traseelor (TRACE
width) - 20 mils, Body to Body - 30 mils, Drill to Drill - 30 mils,
Clearance - 20 mils, Same net - 20 mils.
- Traseele
se vor realiza pe BOTTOM. Daca acest lucru nu este posibil in totalitate
se permite trasarea unui numar minim de trasee pe TOP.
- La
amplasarea pieselor se va urmari folosirea optima a
suprafetei placii si reducerea acesteia daca este posibil.
- Se va
verifica respectarea regulilor tehnologice (optional activati
DRC on line si obligatoriu rulati secventele de verificare
(VERIFY DESIGN) pentru amplasare (CLEARANCE) si interconectare
(CONECTIVITY).
- Generati fisierele de iesire
(Gerber) pentru: realizarea traseelor, inscriptionare, masca de
lipire, asamblare, gaurire
B3

I. Desenati circuitul alaturat folosind PADS Logic
II. Proiectati cablajul imprimat cu PADS
LAYOUT in urmatoarele conditii:
- -
Amprentele de cablaj pentru componente vor fi urmatoarele:
TO-92
pentru Tranzistoare,
R1/8W
pentru Rezistoare
CX02-C
pentru Condensatoare
SIP-2P
pentru conectorii asociati celor doua surse
- Conturul
placii va fi de 2000 x 2000 mils cu patru gauri de fixare cu diametru
100 mils plasate in cele 4 colturi la 100 mils distanta de
fiecare margine
- Se
seteaza regulile (tehnologie) astfel: dimensiunile traseelor (TRACE width)
- 20 mils, Body to Body - 30 mils, Drill to Drill - 30 mils, Clearance -
20 mils, Same net - 20 mils.
- Traseele
se vor realiza pe BOTTOM. Daca acest lucru nu este posibil in totalitate
se permite trasarea unui numar minim de trasee pe TOP.
- La amplasarea
pieselor se va urmari folosirea optima a suprafetei
placii si reducerea acesteia daca este posibil.
- Se va
verifica respectarea regulilor tehnologice (optional activati
DRC on line si obligatoriu rulati secventele de verificare
(VERIFY DESIGN) pentru amplasare (CLEARANCE) si interconectare
(CONECTIVITY).
- Generati fisierele de iesire
(Gerber) pentru: realizarea traseelor, inscriptionare, masca de
lipire, asamblare, gaurire
B4

I. Desenati circuitul alaturat folosind PADS Logic
II. Proiectati cablajul imprimat cu PADS
LAYOUT in urmatoarele conditii:
- -
Amprentele de cablaj pentru componente vor fi urmatoarele:
TO-92
pentru Tranzistoare,
R1/8W
pentru Rezistoare
CX02-C
pentru Condensatoare
SIP-2P
pentru conectorii asociati celor doua surse
- Conturul
placii va fi de 2000 x 2000 mils cu patru gauri de fixare cu diametru
100 mils plasate in cele 4 colturi la 100 mils distanta de
fiecare margine
- Se
seteaza regulile (tehnologie) astfel: dimensiunile traseelor (TRACE
width) - 20 mils, Body to Body - 30 mils, Drill to Drill - 30 mils,
Clearance - 20 mils, Same net - 20 mils.
- Traseele
se vor realiza pe BOTTOM. Daca acest lucru nu este posibil in totalitate
se permite trasarea unui numar minim de trasee pe TOP.
- La
amplasarea pieselor se va urmari folosirea optima a
suprafetei placii si reducerea acesteia daca este posibil.
- Se va
verifica respectarea regulilor tehnologice (optional activati
DRC on line si obligatoriu rulati secventele de verificare
(VERIFY DESIGN) pentru amplasare (CLEARANCE) si interconectare
(CONECTIVITY).
- Generati fisierele de iesire
(Gerber) pentru: realizarea traseelor, inscriptionare, masca de
lipire, asamblare, gaurire
B5

I. Desenati circuitul alaturat folosind PADS Logic
II. Proiectati cablajul imprimat cu PADS
LAYOUT in urmatoarele conditii:
- -
Amprentele de cablaj pentru componente vor fi urmatoarele:
TO-92
pentru Tranzistoare,
R1/8W
pentru Rezistoare
CX02-C
pentru Condensatoare
SIP-2P
pentru conectorii asociati celor doua surse
- Conturul
placii va fi de 2000 x 2000 mils cu patru gauri de fixare cu diametru
100 mils plasate in cele 4 colturi la 100 mils distanta de
fiecare margine
- Se
seteaza regulile (tehnologie) astfel: dimensiunile traseelor (TRACE
width) - 20 mils, Body to Body - 30 mils, Drill to Drill - 30 mils,
Clearance - 20 mils, Same net - 20 mils.
- Traseele
se vor realiza pe BOTTOM. Daca acest lucru nu este posibil in totalitate
se permite trasarea unui numar minim de trasee pe TOP.
- La
amplasarea pieselor se va urmari folosirea optima a suprafetei
placii si reducerea acesteia daca este posibil.
- Se va
verifica respectarea regulilor tehnologice (optional activati
DRC on line si obligatoriu rulati secventele de verificare
(VERIFY DESIGN) pentru amplasare (CLEARANCE) si interconectare
(CONECTIVITY).
- Generati fisierele de iesire
(Gerber) pentru: realizarea traseelor, inscriptionare, masca de
lipire, asamblare, gaurire
B6

I. Desenati circuitul alaturat folosind PADS Logic
II. Proiectati cablajul imprimat cu PADS
LAYOUT in urmatoarele conditii:
- -
Amprentele de cablaj pentru componente vor fi urmatoarele:
TO-92
pentru Tranzistoare,
R1/8W
pentru Rezistoare
CX02-C
pentru Condensatoare
SIP-2P
pentru conectorii asociati celor doua surse
- Conturul
placii va fi de 2000 x 2000 mils cu patru gauri de fixare cu diametru
100 mils plasate in cele 4 colturi la 100 mils distanta de
fiecare margine
- Se
seteaza regulile (tehnologie) astfel: dimensiunile traseelor (TRACE
width) - 20 mils, Body to Body - 30 mils, Drill to Drill - 30 mils,
Clearance - 20 mils, Same net - 20 mils.
- Traseele
se vor realiza pe BOTTOM. Daca acest lucru nu este posibil in totalitate
se permite trasarea unui numar minim de trasee pe TOP.
- La
amplasarea pieselor se va urmari folosirea optima a
suprafetei placii si reducerea acesteia daca este posibil.
- Se va
verifica respectarea regulilor tehnologice (optional activati
DRC on line si obligatoriu rulati secventele de verificare
(VERIFY DESIGN) pentru amplasare (CLEARANCE) si interconectare
(CONECTIVITY).
- Generati fisierele de iesire (Gerber)
pentru: realizarea traseelor, inscriptionare, masca de lipire,
asamblare, gaurire
B7

I. Desenati circuitul alaturat folosind PADS Logic
II. Proiectati cablajul imprimat cu PADS
LAYOUT in urmatoarele conditii:
- -
Amprentele de cablaj pentru componente vor fi urmatoarele:
TO-92
pentru Tranzistoare,
R1/8W
pentru Rezistoare
CX02-C
pentru Condensatoare
SIP-2P
pentru conectorii asociati celor doua surse
- Conturul
placii va fi de 2000 x 2000 mils cu patru gauri de fixare cu diametru
100 mils plasate in cele 4 colturi la 100 mils distanta de
fiecare margine
- Se
seteaza regulile (tehnologie) astfel: dimensiunile traseelor (TRACE
width) - 20 mils, Body to Body - 30 mils, Drill to Drill - 30 mils,
Clearance - 20 mils, Same net - 20 mils.
- Traseele
se vor realiza pe BOTTOM. Daca acest lucru nu este posibil in totalitate
se permite trasarea unui numar minim de trasee pe TOP.
- La
amplasarea pieselor se va urmari folosirea optima a
suprafetei placii si reducerea acesteia daca este posibil.
- Se va
verifica respectarea regulilor tehnologice (optional activati
DRC on line si obligatoriu rulati secventele de verificare
(VERIFY DESIGN) pentru amplasare (CLEARANCE) si interconectare
(CONECTIVITY).
- Generati fisierele de iesire
(Gerber) pentru: realizarea traseelor, inscriptionare, masca de
lipire, asamblare, gaurire
B8

I. Desenati circuitul alaturat folosind PADS Logic
II. Proiectati cablajul imprimat cu PADS
LAYOUT in urmatoarele conditii:
- -
Amprentele de cablaj pentru componente vor fi urmatoarele:
TO-92
pentru Tranzistoare,
R1/8W
pentru Rezistoare
CX02-C
pentru Condensatoare
SIP-2P
pentru conectorii asociati celor doua surse
- Conturul
placii va fi de 2000 x 2000 mils cu patru gauri de fixare cu diametru
100 mils plasate in cele 4 colturi la 100 mils distanta de
fiecare margine
- Se
seteaza regulile (tehnologie) astfel: dimensiunile traseelor (TRACE
width) - 20 mils, Body to Body - 30 mils, Drill to Drill - 30 mils,
Clearance - 20 mils, Same net - 20 mils.
- Traseele
se vor realiza pe BOTTOM. Daca acest lucru nu este posibil in totalitate
se permite trasarea unui numar minim de trasee pe TOP.
- La
amplasarea pieselor se va urmari folosirea optima a
suprafetei placii si reducerea acesteia daca este posibil.
- Se va
verifica respectarea regulilor tehnologice (optional activati
DRC on line si obligatoriu rulati secventele de verificare
(VERIFY DESIGN) pentru amplasare (CLEARANCE) si interconectare
(CONECTIVITY).
- Generati fisierele de iesire
(Gerber) pentru: realizarea traseelor, inscriptionare, masca de
lipire, asamblare, gaurire
B9

I. Desenati circuitul alaturat folosind PADS Logic
III. Proiectati cablajul imprimat cu PADS
LAYOUT in urmatoarele conditii:
- -
Amprentele de cablaj pentru componente vor fi urmatoarele:
TO-92
pentru Tranzistoare,
R1/8W
pentru Rezistoare
CX02-C
pentru Condensatoare
SIP-2P
pentru conectorii asociati celor doua surse
- Conturul
placii va fi de 2000 x 2000 mils cu patru gauri de fixare cu diametru
100 mils plasate in cele 4 colturi la 100 mils distanta de
fiecare margine
- Se
seteaza regulile (tehnologie) astfel: dimensiunile traseelor (TRACE
width) - 20 mils, Body to Body - 30 mils, Drill to Drill - 30 mils,
Clearance - 20 mils, Same net - 20 mils.
- Traseele
se vor realiza pe BOTTOM. Daca acest lucru nu este posibil in totalitate
se permite trasarea unui numar minim de trasee pe TOP.
- La
amplasarea pieselor se va urmari folosirea optima a
suprafetei placii si reducerea acesteia daca este posibil.
- Se va
verifica respectarea regulilor tehnologice (optional activati
DRC on line si obligatoriu rulati secventele de verificare
(VERIFY DESIGN) pentru amplasare (CLEARANCE) si interconectare
(CONECTIVITY).
- Generati fisierele de iesire
(Gerber) pentru: realizarea traseelor, inscriptionare, masca de
lipire, asamblare, gaurire
B10

I. Desenati circuitul alaturat folosind PADS Logic
II. Proiectati cablajul imprimat cu PADS
LAYOUT in urmatoarele conditii:
- -
Amprentele de cablaj pentru componente vor fi urmatoarele:
TO-92
pentru Tranzistoare,
R1/8W
pentru Rezistoare
CX02-C
pentru Condensatoare
SIP-2P
pentru conectorii asociati celor doua surse
- Conturul
placii va fi de 2000 x 2000 mils cu patru gauri de fixare cu diametru
100 mils plasate in cele 4 colturi la 100 mils distanta de
fiecare margine
- Se
seteaza regulile (tehnologie) astfel: dimensiunile traseelor (TRACE
width) - 20 mils, Body to Body - 30 mils, Drill to Drill - 30 mils,
Clearance - 20 mils, Same net - 20 mils.
- Traseele
se vor realiza pe BOTTOM. Daca acest lucru nu este posibil in totalitate
se permite trasarea unui numar minim de trasee pe TOP.
- La
amplasarea pieselor se va urmari folosirea optima a
suprafetei placii si reducerea acesteia daca este posibil.
- Se va
verifica respectarea regulilor tehnologice (optional activati
DRC on line si obligatoriu rulati secventele de verificare
(VERIFY DESIGN) pentru amplasare (CLEARANCE) si interconectare
(CONECTIVITY).
- Generati fisierele de iesire
(Gerber) pentru: realizarea traseelor, inscriptionare, masca de
lipire, asamblare, gaurire
B11

I. Desenati circuitul alaturat folosind PADS Logic
II. Proiectati cablajul imprimat cu PADS
LAYOUT in urmatoarele conditii:
- -
Amprentele de cablaj pentru componente vor fi urmatoarele:
TO-92
pentru Tranzistoare,
R1/8W
pentru Rezistoare
CX02-C
pentru Condensatoare
SIP-2P
pentru conectorii asociati celor doua surse
- Conturul
placii va fi de 2000 x 2000 mils cu patru gauri de fixare cu diametru
100 mils plasate in cele 4 colturi la 100 mils distanta de
fiecare margine
- Se
seteaza regulile (tehnologie) astfel: dimensiunile traseelor (TRACE
width) - 20 mils, Body to Body - 30 mils, Drill to Drill - 30 mils,
Clearance - 20 mils, Same net - 20 mils.
- Traseele
se vor realiza pe BOTTOM. Daca acest lucru nu este posibil in totalitate
se permite trasarea unui numar minim de trasee pe TOP.
- La
amplasarea pieselor se va urmari folosirea optima a
suprafetei placii si reducerea acesteia daca este posibil.
- Se va
verifica respectarea regulilor tehnologice (optional activati
DRC on line si obligatoriu rulati secventele de verificare
(VERIFY DESIGN) pentru amplasare (CLEARANCE) si interconectare
(CONECTIVITY).
- Generati fisierele de iesire
(Gerber) pentru: realizarea traseelor, inscriptionare, masca de
lipire, asamblare, gaurire
B12

I. Desenati circuitul alaturat folosind PADS Logic
II. Proiectati cablajul imprimat cu PADS
LAYOUT in urmatoarele conditii:
- -
Amprentele de cablaj pentru componente vor fi urmatoarele:
TO-92
pentru Tranzistoare,
R1/8W
pentru Rezistoare
CX02-C
pentru Condensatoare
SIP-2P
pentru conectorii asociati celor doua surse
- Conturul
placii va fi de 2000 x 2000 mils cu patru gauri de fixare cu diametru
100 mils plasate in cele 4 colturi la 100 mils distanta de
fiecare margine
- Se
seteaza regulile (tehnologie) astfel: dimensiunile traseelor (TRACE
width) - 20 mils, Body to Body - 30 mils, Drill to Drill - 30 mils,
Clearance - 20 mils, Same net - 20 mils.
- Traseele
se vor realiza pe BOTTOM. Daca acest lucru nu este posibil in totalitate
se permite trasarea unui numar minim de trasee pe TOP.
- La
amplasarea pieselor se va urmari folosirea optima a
suprafetei placii si reducerea acesteia daca este posibil.
- Se va
verifica respectarea regulilor tehnologice (optional activati
DRC on line si obligatoriu rulati secventele de verificare
(VERIFY DESIGN) pentru amplasare (CLEARANCE) si interconectare
(CONECTIVITY).
- Generati fisierele de iesire
(Gerber) pentru: realizarea traseelor, inscriptionare, masca de
lipire, asamblare, gaurire
B13

I. Desenati circuitul alaturat folosind PADS Logic
II. Proiectati cablajul imprimat cu PADS
LAYOUT in urmatoarele conditii:
- -
Amprentele de cablaj pentru componente vor fi urmatoarele:
TO-92
pentru Tranzistoare,
R1/8W
pentru Rezistoare
CX02-C
pentru Condensatoare
SIP-2P
pentru conectorii asociati celor doua surse
- Conturul
placii va fi de 2000 x 2000 mils cu patru gauri de fixare cu diametru
100 mils plasate in cele 4 colturi la 100 mils distanta de
fiecare margine
- Se
seteaza regulile (tehnologie) astfel: dimensiunile traseelor (TRACE
width) - 20 mils, Body to Body - 30 mils, Drill to Drill - 30 mils,
Clearance - 20 mils, Same net - 20 mils.
- Traseele
se vor realiza pe BOTTOM. Daca acest lucru nu este posibil in totalitate
se permite trasarea unui numar minim de trasee pe TOP.
- La
amplasarea pieselor se va urmari folosirea optima a
suprafetei placii si reducerea acesteia daca este posibil.
- Se va
verifica respectarea regulilor tehnologice (optional activati
DRC on line si obligatoriu rulati secventele de verificare
(VERIFY DESIGN) pentru amplasare (CLEARANCE) si interconectare
(CONECTIVITY).
- Generati fisierele de iesire
(Gerber) pentru: realizarea traseelor, inscriptionare, masca de
lipire, asamblare, gaurire
B14

I. Desenati circuitul alaturat folosind PADS Logic
II. Proiectati cablajul imprimat cu PADS
LAYOUT in urmatoarele conditii:
- -
Amprentele de cablaj pentru componente vor fi urmatoarele:
TO-92
pentru Tranzistoare,
R1/8W
pentru Rezistoare
CX02-C
pentru Condensatoare
SIP-2P
pentru conectorii asociati celor doua surse
- Conturul
placii va fi de 2000 x 2000 mils cu patru gauri de fixare cu diametru
100 mils plasate in cele 4 colturi la 100 mils distanta de
fiecare margine
- Se
seteaza regulile (tehnologie) astfel: dimensiunile traseelor (TRACE
width) - 20 mils, Body to Body - 30 mils, Drill to Drill - 30 mils,
Clearance - 20 mils, Same net - 20 mils.
- Traseele
se vor realiza pe BOTTOM. Daca acest lucru nu este posibil in totalitate
se permite trasarea unui numar minim de trasee pe TOP.
- La
amplasarea pieselor se va urmari folosirea optima a
suprafetei placii si reducerea acesteia daca este posibil.
- Se va
verifica respectarea regulilor tehnologice (optional activati
DRC on line si obligatoriu rulati secventele de verificare
(VERIFY DESIGN) pentru amplasare (CLEARANCE) si interconectare
(CONECTIVITY).
- Generati fisierele de iesire
(Gerber) pentru: realizarea traseelor, inscriptionare, masca de
lipire, asamblare, gaurire
B15

I. Desenati circuitul alaturat folosind PADS Logic
II. Proiectati cablajul imprimat cu PADS
LAYOUT in urmatoarele conditii:
- -
Amprentele de cablaj pentru componente vor fi urmatoarele:
TO-92
pentru Tranzistoare,
R1/8W
pentru Rezistoare
CX02-C
pentru Condensatoare
SIP-2P
pentru conectorii asociati celor doua surse
- Conturul
placii va fi de 2000 x 2000 mils cu patru gauri de fixare cu diametru
100 mils plasate in cele 4 colturi la 100 mils distanta de
fiecare margine
- Se
seteaza regulile (tehnologie) astfel: dimensiunile traseelor (TRACE
width) - 20 mils, Body to Body - 30 mils, Drill to Drill - 30 mils,
Clearance - 20 mils, Same net - 20 mils.
- Traseele
se vor realiza pe BOTTOM. Daca acest lucru nu este posibil in totalitate
se permite trasarea unui numar minim de trasee pe TOP.
- La
amplasarea pieselor se va urmari folosirea optima a
suprafetei placii si reducerea acesteia daca este posibil.
- Se va
verifica respectarea regulilor tehnologice (optional activati
DRC on line si obligatoriu rulati secventele de verificare
(VERIFY DESIGN) pentru amplasare (CLEARANCE) si interconectare
(CONECTIVITY).
- Generati fisierele de iesire
(Gerber) pentru: realizarea traseelor, inscriptionare, masca de
lipire, asamblare, gaurire
B16

I. Desenati circuitul alaturat folosind PADS Logic
II. Proiectati cablajul imprimat cu PADS
LAYOUT in urmatoarele conditii:
- -
Amprentele de cablaj pentru componente vor fi urmatoarele:
TO-92
pentru Tranzistoare,
R1/8W
pentru Rezistoare
CX02-C
pentru Condensatoare
SIP-2P
pentru conectorii asociati celor doua surse
- Conturul
placii va fi de 2000 x 2000 mils cu patru gauri de fixare cu diametru
100 mils plasate in cele 4 colturi la 100 mils distanta de
fiecare margine
- Se
seteaza regulile (tehnologie) astfel: dimensiunile traseelor (TRACE
width) - 20 mils, Body to Body - 30 mils, Drill to Drill - 30 mils,
Clearance - 20 mils, Same net - 20 mils.
- Traseele
se vor realiza pe BOTTOM. Daca acest lucru nu este posibil in totalitate
se permite trasarea unui numar minim de trasee pe TOP.
- La amplasarea
pieselor se va urmari folosirea optima a suprafetei
placii si reducerea acesteia daca este posibil.
- Se va
verifica respectarea regulilor tehnologice (optional activati
DRC on line si obligatoriu rulati secventele de verificare
(VERIFY DESIGN) pentru amplasare (CLEARANCE) si interconectare
(CONECTIVITY).
- Generati fisierele de iesire
(Gerber) pentru: realizarea traseelor, inscriptionare, masca de
lipire, asamblare, gaurire
B17

I. Desenati circuitul alaturat folosind PADS Logic
II. Proiectati cablajul imprimat cu PADS
LAYOUT in urmatoarele conditii:
- -
Amprentele de cablaj pentru componente vor fi urmatoarele:
TO-92
pentru Tranzistoare,
R1/8W
pentru Rezistoare
CX02-C
pentru Condensatoare
SIP-2P
pentru conectorii asociati celor doua surse
- Conturul
placii va fi de 2000 x 2000 mils cu patru gauri de fixare cu diametru
100 mils plasate in cele 4 colturi la 100 mils distanta de
fiecare margine
- Se
seteaza regulile (tehnologie) astfel: dimensiunile traseelor (TRACE
width) - 20 mils, Body to Body - 30 mils, Drill to Drill - 30 mils,
Clearance - 20 mils, Same net - 20 mils.
- Traseele
se vor realiza pe BOTTOM. Daca acest lucru nu este posibil in totalitate
se permite trasarea unui numar minim de trasee pe TOP.
- La
amplasarea pieselor se va urmari folosirea optima a
suprafetei placii si reducerea acesteia daca este posibil.
- Se va
verifica respectarea regulilor tehnologice (optional activati
DRC on line si obligatoriu rulati secventele de verificare
(VERIFY DESIGN) pentru amplasare (CLEARANCE) si interconectare
(CONECTIVITY).
- Generati fisierele de iesire
(Gerber) pentru: realizarea traseelor, inscriptionare, masca de
lipire, asamblare, gaurire
B18

I. Desenati circuitul alaturat folosind PADS Logic
II. Proiectati cablajul imprimat cu PADS
LAYOUT in urmatoarele conditii:
- -
Amprentele de cablaj pentru componente vor fi urmatoarele:
TO-92
pentru Tranzistoare,
R1/8W
pentru Rezistoare
CX02-C
pentru Condensatoare
SIP-2P
pentru conectorii asociati celor doua surse
- Conturul
placii va fi de 2000 x 2000 mils cu patru gauri de fixare cu diametru
100 mils plasate in cele 4 colturi la 100 mils distanta de
fiecare margine
- Se
seteaza regulile (tehnologie) astfel: dimensiunile traseelor (TRACE
width) - 20 mils, Body to Body - 30 mils, Drill to Drill - 30 mils,
Clearance - 20 mils, Same net - 20 mils.
- Traseele
se vor realiza pe BOTTOM. Daca acest lucru nu este posibil in totalitate
se permite trasarea unui numar minim de trasee pe TOP.
- La
amplasarea pieselor se va urmari folosirea optima a suprafetei
placii si reducerea acesteia daca este posibil.
- Se va
verifica respectarea regulilor tehnologice (optional activati
DRC on line si obligatoriu rulati secventele de verificare
(VERIFY DESIGN) pentru amplasare (CLEARANCE) si interconectare
(CONECTIVITY).
- Generati fisierele de iesire
(Gerber) pentru: realizarea traseelor, inscriptionare, masca de
lipire, asamblare, gaurire
B19

I. Desenati circuitul alaturat folosind PADS Logic
II. Proiectati cablajul imprimat cu PADS
LAYOUT in urmatoarele conditii:
- -
Amprentele de cablaj pentru componente vor fi urmatoarele:
TO-92
pentru Tranzistoare,
R1/8W
pentru Rezistoare
CX02-C
pentru Condensatoare
SIP-2P
pentru conectorii asociati celor doua surse
- Conturul
placii va fi de 2000 x 2000 mils cu patru gauri de fixare cu diametru
100 mils plasate in cele 4 colturi la 100 mils distanta de
fiecare margine
- Se
seteaza regulile (tehnologie) astfel: dimensiunile traseelor (TRACE
width) - 20 mils, Body to Body - 30 mils, Drill to Drill - 30 mils, Clearance
- 20 mils, Same net - 20 mils.
- Traseele
se vor realiza pe BOTTOM. Daca acest lucru nu este posibil in totalitate
se permite trasarea unui numar minim de trasee pe TOP.
- La
amplasarea pieselor se va urmari folosirea optima a
suprafetei placii si reducerea acesteia daca este posibil.
- Se va
verifica respectarea regulilor tehnologice (optional activati
DRC on line si obligatoriu rulati secventele de verificare
(VERIFY DESIGN) pentru amplasare (CLEARANCE) si interconectare
(CONECTIVITY).
- Generati fisierele de iesire
(Gerber) pentru: realizarea traseelor, inscriptionare, masca de
lipire, asamblare, gaurire